就在昨天,一则消息让黑马快“自闭”了。
支付宝的网商银行将逐步停止支付宝余额转入功能。

可能还有人不知道这跟自己有什么关系。
这么说吧,在过去我们将银行卡的钱充值到支付宝的余额中,想要提现就需要支付一定的手续费(虽然支付宝每年有一定的免费提现额度)。

但随着支付宝推出了网商银行,我们就可以将支付宝余额转入网商银行中,然后通过网商银行转给其他银行。
这样一来,我们就省去了一笔提现手续费。

但可惜的是,在2017年6月1日,网商银行发布了新的规则,宣布将关闭新开账户从网商银行APP端操作将支付宝余额转入网商银行的功能。

虽然话是这样说,但网商银行还是留有余地。
在2017年6月1日前注册网商银行的用户,提现还是免费。
也正是因为这样,这个免费提现的“漏洞”一直被网商银行的老用户所使用。

直到最近,网商银行突然宣布,将逐步停止支付宝余额提现或转入网商银行 II 类账户相关业务。

明明网商银行和支付宝是一家,为什么还要“强行分家”呢?
其实,答案就在网商银行的公告中。
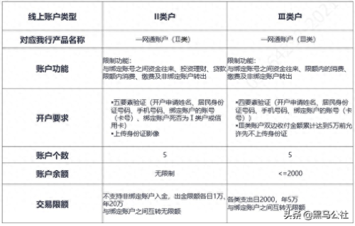
公告中说了,网商银行属于II类账户,而根据央行的规定,非面核的二类账户仅支持本人绑定账户转入资金,不支持非绑定账户入金。
根据招商银行的开发文档我们也可以看见,央行的要求是不支持非绑定账户入金。

那为什么在过去,支付宝能够转入网商银行呢?
别问黑马为什么,黑马也不知道,也不能知道。

不过根据网友爆料,这可能和前央行行长周小川说的一段话有关。

在4月16日的2022清华五道口全球金融论坛上,中国金融学会会长、央行原行长周小川表示,第三方机构如果也想做数字货币或参与支付系统,就要在不同程度上向高标准靠拢,不能耍小聪明。

“大型科技公司和科技金融公司的发展是有前途的,在支付业有很大的前景,但要讲究诚信,不要耍小聪明,提高自己的质量,向高标准看齐。”
http://news.10jqka.com.cn/20220416/c638408592.shtml
或许是这一段话,成了让网商银行不得不更改规则的“最后一根稻草”。

也正因如此,网商银行这次开始逐渐地暂停支付宝提现或转入网商银行 II 类账户相关业务。
对于我们普通用户而言,可能就只是觉得不能再免费提现,有点难过。但是对于监管而言,只有这样的要求,才会让网商银行更加安全,从而更好地服务用户。
